summary
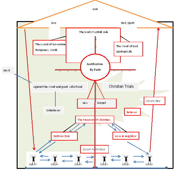
1. God rules the world in a twofold way. The Spiritual and Earthly. This earthly government serves to preserve external secular righteousness. The Spiritual Government help men to achieve true Christian righteousness and therewith eternal life.
2. The relationship between the two government is thus the relationship between the law and the gospel . Secular government rules with the sword; Spiritual Government rules with his word. They need each other and exist for each other.
3. Everything the Christian does presupposes that he is justified and it governs the Christian’s understanding of what the Christian life is .
4. How can the Christian live this sort of double existence ? Jesus in Sermon on the Mount calls his disciples to freedom and to love. Luther recognizes that the Freedom is thus a matter of the heart and of our inner attitude and take readiness for our neighbor in love
5. The Christian’s justifying faith and his certainty that he is saved give him very great freedom of action .
6. When the sinner has been justified, the law on new meaning for him: Christ has fulfilled the law for us. The gospel has made the law “a lovely thing” for man.
7. The Christian’s activity flows out of his experience of God’s love. This spontaneity changes the “thou shalt” to an inner “I must” (Carom huminibus)
8. The greatest and most precious fruit of faith is that I can remain confident that God means well with me and loves me even in the midst of the troubles and suffering of this life .(Carom Deo)
Monthly Archives: 七月 2011
Luther’s Ethics 1
Introduction:
1. Christian has two citizenships: he is a subject of Christ through faith and a subject of the emperor through his body .
2. Luther thinks the ethical paradox is no more difficult to bear the theological paradox of God’s own activity. Luther feels that the first paradox is based on the second. And the basis of Luther’s solution lies deep in his knowledge of God. from the paradox (sword and word, Law and Gospel, servant and lord) learn to know God’s way.
3. Luther was not interested in observing and describing human behavior and actions in an objective. On the contrary, Luther’s efforts in the field of ethics take the form of pastoral care, related to sin and Forgiveness.Justification and Freedom.
路德的倫理觀閱讀摘要
基督徒的活動是在相信我們已被稱為義的基礎之下行出來的.(P.35)是從他經驗神的愛而流露出來…,把(律法之下)改變為(福音之中),藉著神聖靈的工作,命令句改變為直述語句:基督徒自發地行出善事(P.45)
基督徒被稱為義的信心以及對於自己得救的確據,帶給基督徒行動上極大的自由.(P.37)
稱義,使得神與人之間的相遇成為全新的經驗.(P39)是基督教倫理的基礎.(P.83)
只有當我們聽見了神自發地賜予人禮物的福音,才會遇見真神,並看見祂真實的神性,祂把自己賜給人做為禮物,為了要進入與人之間的愛的關係.(P.40)
一個漂亮的金戒指:由信心發出的讚美與敬拜,又轉回堅固了信心.(P.50 註63)
信心的最大果實-當我身陷愁煩苦難時,依然確信上帝對我的美意,而且相信祂愛我.(P.51)
路德的十架神學主導了基督徒律法(Christian Law)的內容,(P.72)十字架就是基督徒的律法.(P.73)超越理性的範疇,當基督徒出於十架神學的道理而忍受苦難時,十分弔詭的,神的國度與榮耀就降臨在這個世上.(P.74)基督必須有殉道者,因著這個原因,祂常允許祂的百姓身體軟弱,而祂的仇敵卻強壯得勝.藉著這個方式,祂清潔和煉淨祂的百姓.(P.242 註198)
路德對於兩個國度的思想發展,是循序漸進的.(P.97)兩個治理的關係,其實就是律法與福音的關係(P.98)
基督的主權,必須要放在十架神學下面來理解,它仍然隱藏在之下.(P.137)
工作是一個,神自己隱藏在面具的背後(P.168)…,當我們用來看待工作,這雙眼除了工作的勞苦和煩擾之外,其它甚麼也看不見.(P.169)..,讓上帝為上帝..,路德詮釋第三誡時說:你要從自己的工作中得到釋放,好讓上帝的工作在你裡面成全.(P.174)
信心使人免於驕傲,不會認為成功全靠自己..,信心在人無法達到目標時,也讓人不致絕望.(P.203)..,信心是上帝在人內心的工作.(P.204)

